此網頁需要支援 JavaScript 才能正確運行,請先至你的瀏覽器設定中開啟 JavaScript。
請登入以管理網站,按下開啟登入視窗
home
育達科大
Google Search
Language
繁體中文
简体中文
English
Language
繁體中文
简体中文
English
Toggle navigation
育達科技大學-Yu Da University of Science and Technology
跳到主要內容
:::
學生
新生
家長
未來學生
教職員
校友
資訊入口
email
English
Việt
網站導覽
關於育達
本校校史
創辦人
創辦人簡歷
王廣亞博士書法暨嘉言懿行錄
百年身影 王廣亞創辦人 百歲冥誕
7週年追思
董事會
董事長簡介
董事會簡介
董事會成員
董事會捐助章程
辦學理念
校訓校徽
本校校歌
校慶活動
交通資訊
交通時刻
校園導覽
校園影像
校園新聞
考試招生
我最靓
校園新聞
校園公告
活動訊息
外來公文/活動
獎助學金
工讀資訊
法規預告
法規發布
教學單位
科技創新學院
人文管理學院
休閒創意學院
通識教育中心
行政單位
招生資訊
資訊服務
資訊入口
資訊服務
數位學習
電子公文
網路服務
學習歷程
選課系統
資通安全專區
個資保護專區
智財權專區
ODF專區
圖書館
圖書館
開館時間
最新活動
推薦書刊
館藏查詢
電子資源查詢
育達機構典藏
推廣教育
公開資訊
:::
首頁
校園新聞
校園公告
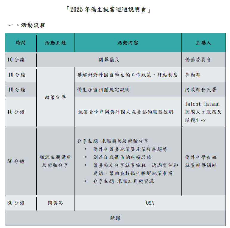
2025年僑生就業巡迴說明會
2025-08-26
國際交流中心
導師
教職員
學生
家長
校友
未來學生
1140822-01-附件-2025年僑生就業巡迴說明會Attach1.pdf