一、新生體檢日程
(一)進修部:9月4日 (星期日) 08:00-14:00
(二)日間部:9月7日 (星期三) 13:00-17:00
二、新生體檢地點:活動中心
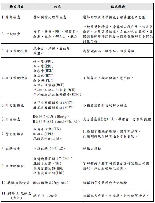
三、新生體檢項目:
四、新生健康資料卡填寫:請於9/7體檢前完成填寫
必填連結網址:https://forms.gle/bqmpna3gz4tsMLwS7
五、新生體檢須知:
1.依據教育部「學校衛生法」、「學生健康檢查實施辦法」施行。
2.檢查費用:新臺幣450元(學生自行負擔體檢費用)。現場由承辦醫院收費並開立收據。
3.具重度殘障學生、重度殘障人士子女或低收入戶之子女,持相關證明則免收體檢費用。
4.轉學生可持原就讀學校之健康檢查報告(正(影)本),請至開學2週內繳至健康中心。
5.由衛生單位匡列為居家照護/居家隔離/居家檢疫者,請勿參與本校體檢,請於自
主健康管理期滿自行至頭份重光醫院進行補檢,並告知健康中心管制。
6.如排定時間內無法體檢者,請於111/09/30前,自行至體檢承辦醫院受檢。
(1)體檢承辦醫院:頭份重光醫院。
(2)體檢醫院地址:苗栗縣頭份市中華路1039號。
(3)體檢預約電話:(037)668506;請提前電話預約。
(4)體檢醫院時間:
週一至週五:上午08:00~12:00、下午13:30~17:00。
週六:上午08:00~11:00(10:30報到截止)。
(5)體檢費用:450元(費用比照學校體檢收費)。
(6)體檢前須空腹6~8小時,檢查結果較為準確。
7.自行在他院受檢者,或持有3個月內(111/6/6之後報告);檢查項目須與本校「111學
年新生體檢項目表」相符,請於111/09/30前將「體檢報告正(影)本」寄回或親繳:
苗栗縣造橋鄉談文村學府路168號 健康中心 收。
8.體檢當日;建議空腹6~8小時(可喝少量白開水),下午時段體檢者,可於早餐(8時前用
餐)後禁食,以免影響檢查結果;請評估身體狀況,若已於檢查前進食,請告知檢查人
員並於體檢單左上方註記進食時間,以利醫師判讀檢驗值。
9.如有任何疑問,請洽詢生衛組/健康中心-李護理師;(037)651188轉2501。
「111學年度新生體檢須知」
** 體檢現場請配合量測體溫及全程戴口罩 **
